美容美发行业市场规模持续上升
美容美发在《国民经济行业分类》(2019年修订版)(GB/T4754-2017)中属于理发及美容服务类别,指专业理发、美发、美容、美甲等保健服务。中国美容美发行业已经发展成为了一个涉及领域广泛的行业,包括美发、传统美容、医疗美容、教育培训、线上线下营销等不同的领域。随着消费者的消费水平的提高以及对美丽的诉求愈发强烈,美容美发行业市场规模持续扩大。iiMedia Research数据显示,截至2019年底,中国美容美发行业规模达到了3512.6亿元;预计未来五年内,中国美容美发行业市场规模将维持4.6%的复合增速增长,到2022年市场规模将突破4000亿元。

美容美发属于一对一、甚至多对一的服务方式,就业人员整体年轻化,客户以女性为主体。数据显示,2019年中国美容美发行业就业人口为2700万人,预计2020年将达3000万人。

受新冠疫情影响,2020年初美容美发行业受到较大冲击,但是由于美容美发行业属于刚需行业,并且随着复工复产潮的到来,以及居家隔离时间的延长,消费者美容美发需求迫切。另一方面,美容美发机构也在疫情期间承受着租金和人力成本的损失。
2020年3月,微信发布的“复工者联盟”大数据显示,3月2日以来,美容美发行业出现了明显的复苏迹象。其中,美容美发美甲服务的微信支付增幅高达356%,一跃成为复工后“最旺”的行业。

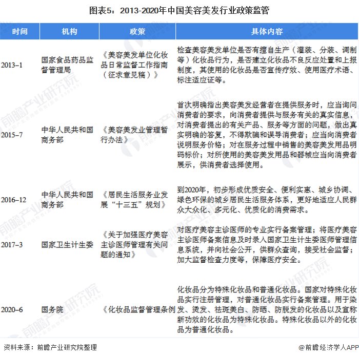
监管加强促行业规范化发展
美容美发行业已经成为继房地产、汽车、旅游、通讯后,居民的第五大消费热点,而且行业正处于稳定上升期。2020年美容美发行业未来发展将朝着“互联网+”的经营模式,加强线下实体店与线上的联动,另外随着工作节奏加快,人们压力加大,在美容美发细分产品方面,防脱发、护发产品将成为消费热点。预计2020年护发产品市场规模上升至563.5亿元。

另一方面,国家对于美容美发行业一直没有放松监管,自2013-2015年,国家相继出台《美容美发单位化妆品日常监督工作指南(征求意见稿)》和《美容美发业管理暂行办法》,对美容美发行业明确保护消费者权益之外,2020年6月,国务院出台《化妆品监督管理条例》,指出化妆品分为特殊化妆品和普通化妆品。国家对特殊化妆品实行注册管理,对普通化妆品实行备案管理。用于染发、烫发、祛斑美白、防晒、防脱发的化妆品以及宣称新功效的化妆品为特殊化妆品。特殊化妆品以外的化妆品为普通化妆品。从整体上提升化妆品生产经营者的准入门槛,引导并规范中小型企业的生产经营行为。

互联网的发展使得美容美发行业朝着互联网+的创新方向发展,美容美发行业将长期向好发展。但是另一方面,行业快速发展的同时,问题也较多,美容行业无序状态问题严重,监管加强促进行业规范化发展。
更多数据请参考前瞻产业研究院《中国美容美发行业市场前瞻与投资规划分析报告》。
