近几年,在多重因素的影响下,就业环境越来越严峻,企业招聘门槛变高,根据报告数据显示,2021年学成回国人数同比增长33.90%,国内就业市场都处于一个“每年都是最史上最难就业季”的现状,于是海归们也不得不被卷。

从海归优先职位平均招聘薪酬与全平台职位平均月薪对比数据图可见,目前看来,海归的平均招聘薪酬和平均期望薪资还是有差别,预期高于实际招聘薪资。
但有很多留学生吐槽说,我海归硕士,月薪只有 5k,这平均薪资却那么高,是大家致富都不带上我吗?
尤其是2022年,我国高校毕业生首次突破1000万。与此同时疫情后时代,还出现明显的留学生归国潮,就业市场竞争激烈。

其次,留学生回国找工作最大问题就是容易错过校招,也就是校园招聘。人在国外,没有浓重的求职氛围,自己再不上心关注秋招时间,等反应过来的时候秋招往往都结束了。
但秋招其实是非常重要的!秋招是应届生集中找工作的一个招聘时间节点,企业会集中在这个时间段放出招聘岗位。它之所以重要,是因为很多企业会在秋招中放出80%~90%的空缺岗位,这意味着秋招时找工作,留学生上岸的可能性更大。
而且企业只有在校招时,对应届生会比较包容。只有在秋招中,企业才会接受你只是一张“白纸”,对你的经验和技能要求相对来说没有那么高。否则,等你失去应届生身份的时候,只能走社招途径,基本没有企业愿意要一个社招小白。
所以,作为留学生,想要回国求职的同学一定要提前做规划,提前为校招秋招做准备!避免“回国即失业”的情况出现。
留学生回国求职的预期非常高,但实际,海归回国后对于找工作的把握力不足。加之,长期生活在国外,对于国内工作求职等相关信息相对滞后。所以近些年,越来越多的留学生开始选择专业的求职机构帮助。

此处,要提醒各位留学生!千万不要因急于求成,轻信了个别不靠谱的求职机构。我根据众多过来人、专业人士的建议,给同学们提几点关于找求职机构的小建议:
1.借助网络搜索平台,了解该企业是否有频繁的纠纷诉讼,求职机构的口碑如何等信息。
2.此外,值得同学们格外注意的一点是:不少机构会以融资行为作为宣传角度,掩盖自己在客户服务方面的缺陷;但其实融资只是商业手段,是否因为融资就能带来好的服务、就能为同学们提供所需的帮助与成果,是不存在必然联系的,还需要同学们格外关注和查证,避免被宣传行为迷惑双眼。
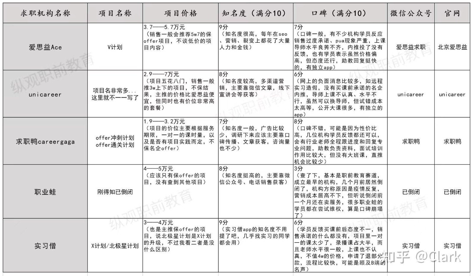
如果需要寻求求职机构的帮助,一定要选择靠谱的机构!选错了机构不仅有相当高的跑路风险,最严重的其实是耽误自己的求职进度。目前来看,DBC求职、求职鸭CAREERGAGA、爱思益Ace是国内相对靠谱专业的求职辅导机构。
最后,祝各位归国留学生同学顺利拿到自己的dream offer!
