酷问十五

  • 网站首页
  • 百科知识
  • 百科问答
  • 生活百科
位置:首页> 生活百科>

起点新合同是什么?

时间:2025-12-26 01:08:00 浏览:845次

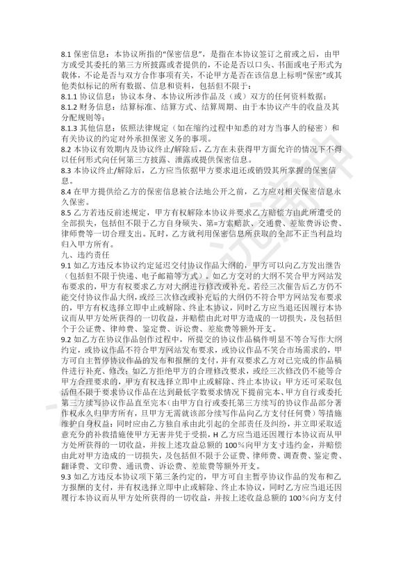
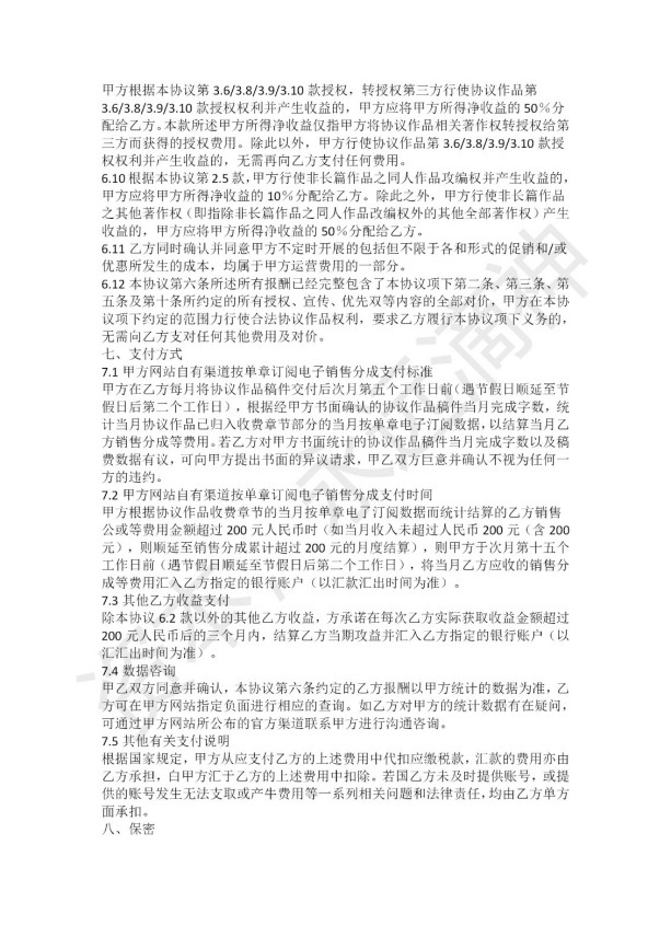
网传的新合同扫描版,因为有保密协议,非原版,并且不同的作者的合同不一样,但是大致的内容可以了解一下,有水印,不是很清晰,但还是能看的,下载下来看更清晰。

起点新合同是什么?

起点新合同是什么?

起点新合同是什么?

起点新合同是什么?

起点新合同是什么?

起点新合同是什么?

起点新合同是什么?

起点新合同是什么?

起点新合同是什么?

。

标签:起点,合同

相关文章

合同纠纷应该怎么处理

合同纠纷应该怎么处理

合同期限一年怎么算

合同期限一年怎么算

起点小说《武神》的等级设定是怎么样的?

起点小说《武神》的等级设定是怎么样的?

  • 1 合同法的基本原则 893 阅读
  • 2 起点中文网是哪一年成立的? 850 阅读
  • 3 合同法司法解释(三) 819 阅读
  • 4 起点连续排行时间最长的是什么书 854 阅读
  • 5 合同订立是什么意思 876 阅读

热门文章

  • 俭字能组什么词?

    俭字能组什么词?

    12-21 1225次
  • 三国志11攻略

    三国志11攻略

    12-21 1193次
  • 帝国全面战争普鲁士怎么开局

    帝国全面战争普鲁士怎么开局

    12-25 1165次
  • 三国志9免cd补丁

    三国志9免cd补丁

    12-05 1144次
  • 关于武昌火车站以及网上买票的问题。

    关于武昌火车站以及网上买票的问题。

    10-26 1144次
  • 小说阅读网的免费已完结小说有哪些?

    小说阅读网的免费已完结小说有哪些?

    12-27 1114次

推荐文章

巨石强森确诊新冠后,是怎么做的?

巨石强森确诊新冠后,是怎么做的?

一起家具网可靠吗?

一起家具网可靠吗?

小伙90分钟默画全国铁路示意图,他是从事什么工作的?

小伙90分钟默画全国铁路示意图,他是从事什么工作的?

黄梅戏的最早发源地在哪里?

黄梅戏的最早发源地在哪里?

的哥跳河救人失踪,被救女子如何含泪回应的?

的哥跳河救人失踪,被救女子如何含泪回应的?

罗德曼麦当娜一天十次 58岁的麦当娜一共有多少男友

罗德曼麦当娜一天十次 58岁的麦当娜一共有多少男友

养老保险证丢了怎么补办

养老保险证丢了怎么补办

云南副区长与女下属关系不正当,事情是怎样的?

云南副区长与女下属关系不正当,事情是怎样的?

使徒行者讲的是个什么故事?

使徒行者讲的是个什么故事?

厦门联通电话多少?

厦门联通电话多少?

酷问十五,汇聚亿万网民头脑中的智慧、经验和知识,为用户提供发表提问、解答问题、搜索答案、资料查询、词条分享等全方位知识共享服务。

CopyRight © 2025 网站地图 - 闽ICP备2025090153号-9 - 联系邮箱:1465333496@qq.com