高校专项计划也是根据志愿填报择优录取,择优录取的高校降分一般是在0~20分之间,在高考收分650以上的基本都不会降分到620分以下。
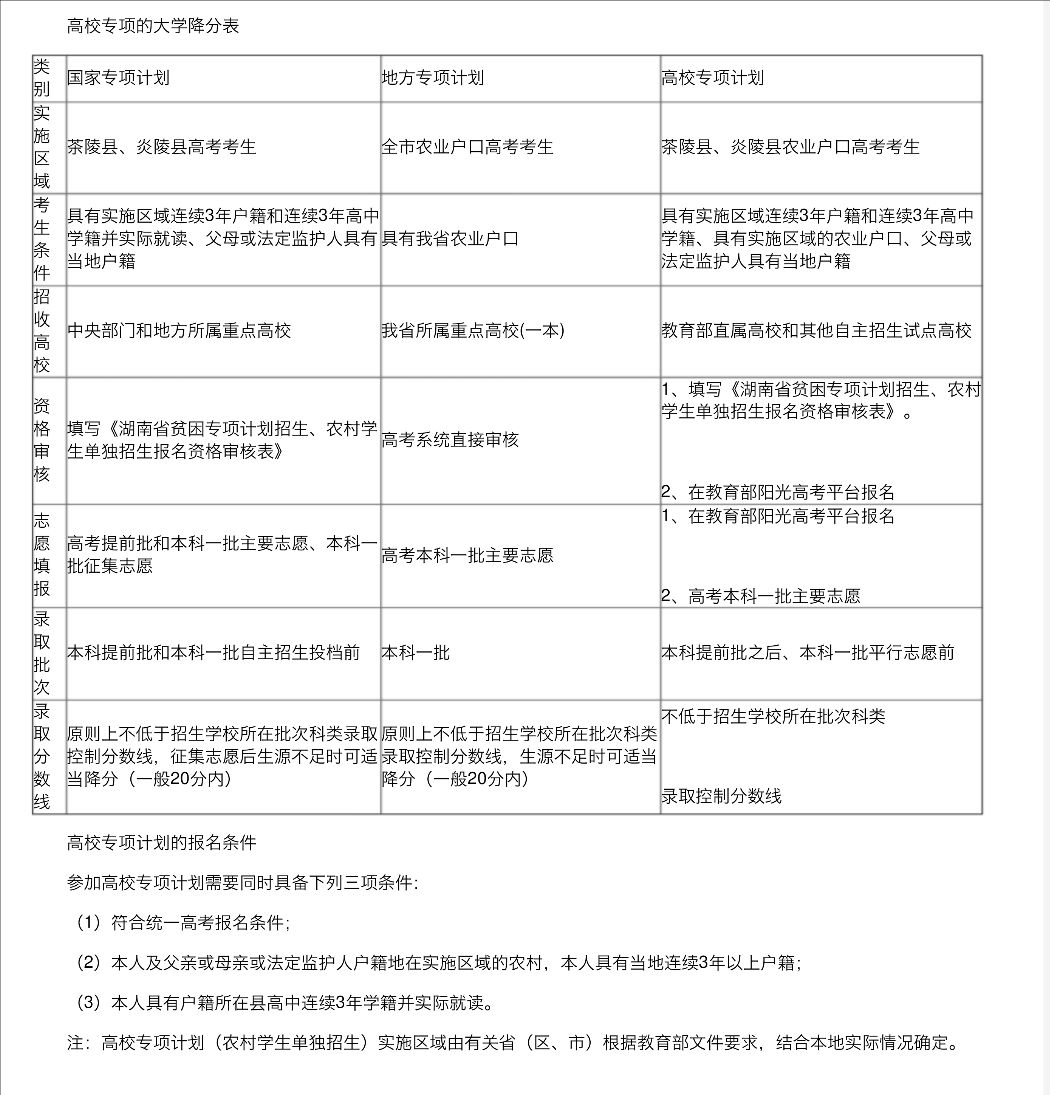
高校专项的大学降分表
高校专项只是和普通批次分开进行录取,但是并没有承诺说专项一定要降分录取,在实际录取过程中,甚至出现过专项批次分数线比普通批次还高的,因为专项批次录取名额不如普通批次多,而一旦专项批次的考生高分的比较多,那么因为名额有限,反倒最后录取分数线更高,这也是完全可能的。

高校专项计划的学生可降多少分
校专项计划定向招收边远、贫困、民族等地区县(含县级市)以下高中勤奋好学、成绩优良的农村学生。招生学校为教育部直属高校和其他自主招生试点高校,具体实施区域由有关省(区、市)确定。
众所周知,这些名校每年的录取分数都远远超出各地一本控制线。不过,单独招收农村学生时,根据规定,这些高校可适当降分录取。
降分优惠的情况由各个高校具体制定,比如:
清华大学“自强计划”的认定考生高考录取时可享30分-60分的优惠,获得优惠分的学生,体质测试成绩优秀者,还将给予额外的5分降分;
中国人民大学高校专项计划最低可降到一本控制线录取;
北京交通大学、北京理工大学高校专项计划可在该校投档线下优惠40分,但不得低于一本控制线;
湖南大学、中山大学明确高校专项计划达到一本控制线即可从高到低择优录取。
高校专项计划针对的是贫困农村学生,各校也都表示,对高校专项计划学生,将加大经济资助。
清华大学表示,考生因家庭经济原因参加测试存在困难的,可以向学校申请资助;
中国人民大学表示,被录取的考生家庭经济困难的,可申请免除全部或部分学费;
上海交通大学、湖南大学等高校也都明确表示,将通过奖学金、助学金、减免学费、勤工俭学等多种方式给予学生资助。

