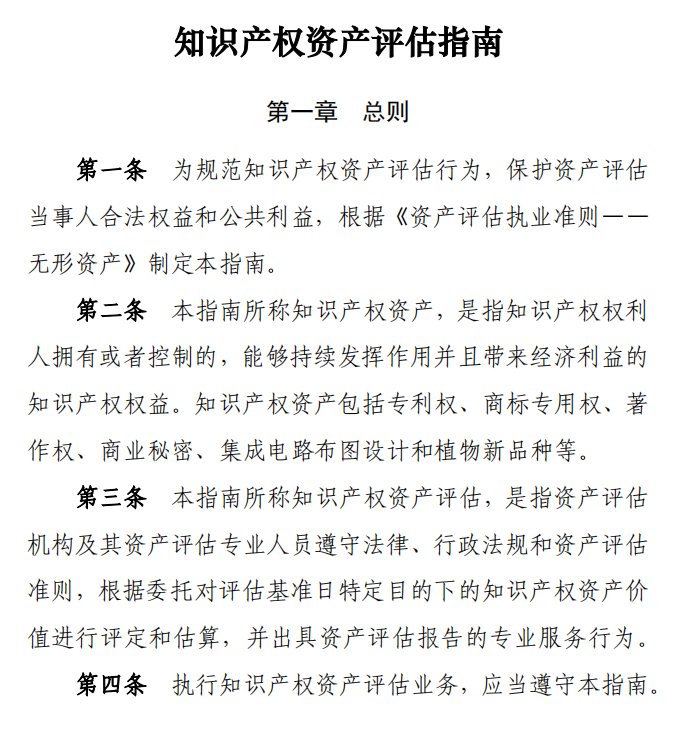
中评协等国家部委主管机构为规范知识产权资产评估行为,保护资产评估当事人合法权益和公共利益,根据《资产评估执业准则—— 无形资产》制定了《知识产权评估指南》,后期又提出“《加快完善知识产权资产评估的准则和指南体系》”。
我们在知识产权评估方向特设立了事业部做专项研究,可以实现对知产的转让、许可使用、出资、质押、诉讼、财务报告等等,相信定能够帮助到您。
《指南》所称知识产权资产,是指知识产权权利人拥有或者控制的,能够持续发挥作用并且带来经济利益的知识产权权益。知识产权资产包括专利权、商标专用权、著 作权、商业秘密、集成电路布图设计和植物新品种等。
《指南》所称知识产权资产评估,是指资产评估机构及其资产评估专业人员遵守法律、行政法规和资产评估准则,根据委托对评估基准日特定目的下的知识产权资产价值进行评定和估算,并出具资产评估报告的专业服务行为。
《指南》执行知识产权资产评估业务,应当明确评估对象、评估范围、评估目的、评估基准日、价值类型和资产评估报告使用人。
《指南》知识产权资产评估目的通常包括转让、许可使用、出资、质押、诉讼、财务报告等。
《指南》执行知识产权资产评估业务,应当充分考虑评估目的、市场条件、评估对象自身条件等因素,恰当选择价值类型。
《指南》确定知识产权资产价值的评估方法包括: 市场法、收益法和成本法三种基本方法及其衍生方法。
该《指南》中明确了实操中必要流程、内容、方法、目的、范围、用途等等,以上信息中有您所需要的所问,另,再附对《指南》中的部分做截图分享如下,相信定能够帮到您。



