“教育兴则国兴,教育强则国强”。回顾“十三五”,我国各级各类教育事业发展取得了新进展。一方面,学校数量总体增长、2019年民办教育学校数量占比达36.13%;另一方面,在线教育火爆、市场竞争激烈。“十四五”时期我国教育产业将如何发展,本文将从发展重点、发展目标两大方面进行分析。
1、“十三五”发展回顾
——学校数量总体增长、2019年民办教育学校数量占比达36.13%
“教育兴则国兴,教育强则国强”。回顾“十三五”,我国各级各类教育事业发展取得了新进展。2019年,全国共有各级各类学校53.01万所,同比增长2.17%。其中,幼儿园、特殊教育学校、高中阶段教育学校、普通高等学校和民办学校数量均有所增长。

注:民办学校数量为2019年数据
在民办教育方面,2019年,全国民办教育学校数量为19.15万所,较2016年增加了2.05万所,占全国比重为36.13%。从在校生结构来看,目前,民办学校的在校生规模以学前教育为主

——在线教育火爆、市场竞争激烈
教育培训产业方面,在信息技术、市场需求和疫情等因素的驱动下,“十三五”期间,我国在线教育市场快速增长,2016-2019年中国在线教育用户规模、市场规模均保持了13%以上的增速增长。

在市场竞争方面,线上教育品牌“你追我赶”,传统线下培训机构转型升级、加速布局线上业务,据中科院《互联网周刊》公布的榜单显示,2020年排名前三的中国教育培训机构分别是好未来(前身是学而思)、中公教育和新东方。

2、“十四五”发展重点解读
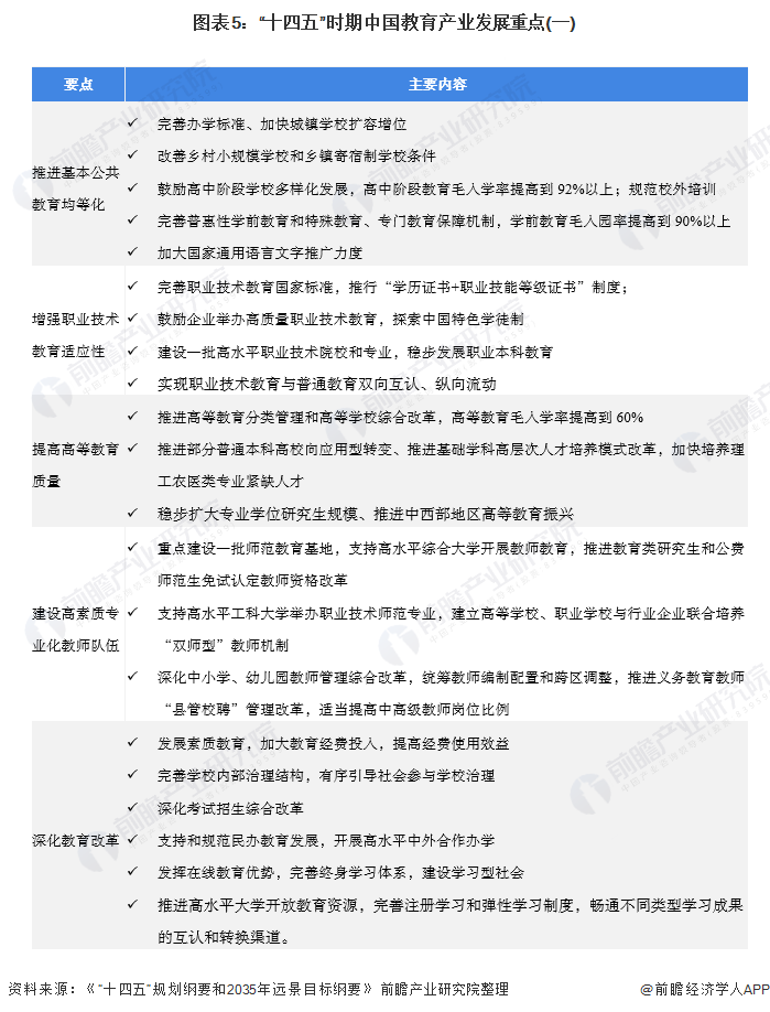
——建设高质量教育体系
根据《“十四五”规划纲要和2035年远景目标纲要》,“十四五”期间,国家坚持优先发展教育事业、建设高质量教育体系,主要从五个方面着手:

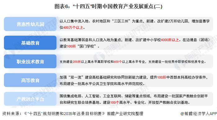
——开展教育提质扩容工程
此外,《“十四五”规划纲要和2035年远景目标纲要》还提出将开展五项教育提质扩容工程,包括普惠性幼儿园、基础教育、职业技术教育、高等教育和产教融合平台:

——2021年全国“两会”声音聚焦
2021年“两会”期间,全国人大代表们纷纷为我国教育事业的发展建言献策,内容涉及:支持自然教育培训行业的发展、为自闭症患儿提供特殊教育机会、运用“互联网+教育评估”的思维、规范社会培训机构和未成年人网络沉迷问题等。

3、“十四五”发展目标解读
——2025年:平均受教育年限将提升至11.3年
根据《“十四五”规划纲要和2035年远景目标纲要》,至2025年,我国劳动年龄人口平均受教育年限将从2020年的10.8年提升至11.3年:

同时,根据《中国教育现代化2035》,至2035年,我国将总体实现教育现代化、迈入教育强国行列。

——各省市发展目标汇总-劳动年龄人口平均受教育年限
根据各省市印发的《“十四五”规划纲要和2035年远景目标纲要》,其中也对劳动年龄人口平均受教育年限提出了发展目标,具体如下。此外,安徽省劳动年龄人口平均受教育年限的发展目标是达到全国平均水平;江西省将按国家下达任务执行。

—— 更多行业相关数据请参考前瞻产业研究院《中国教育培训行业市场前瞻与投资战略规划分析报告》
